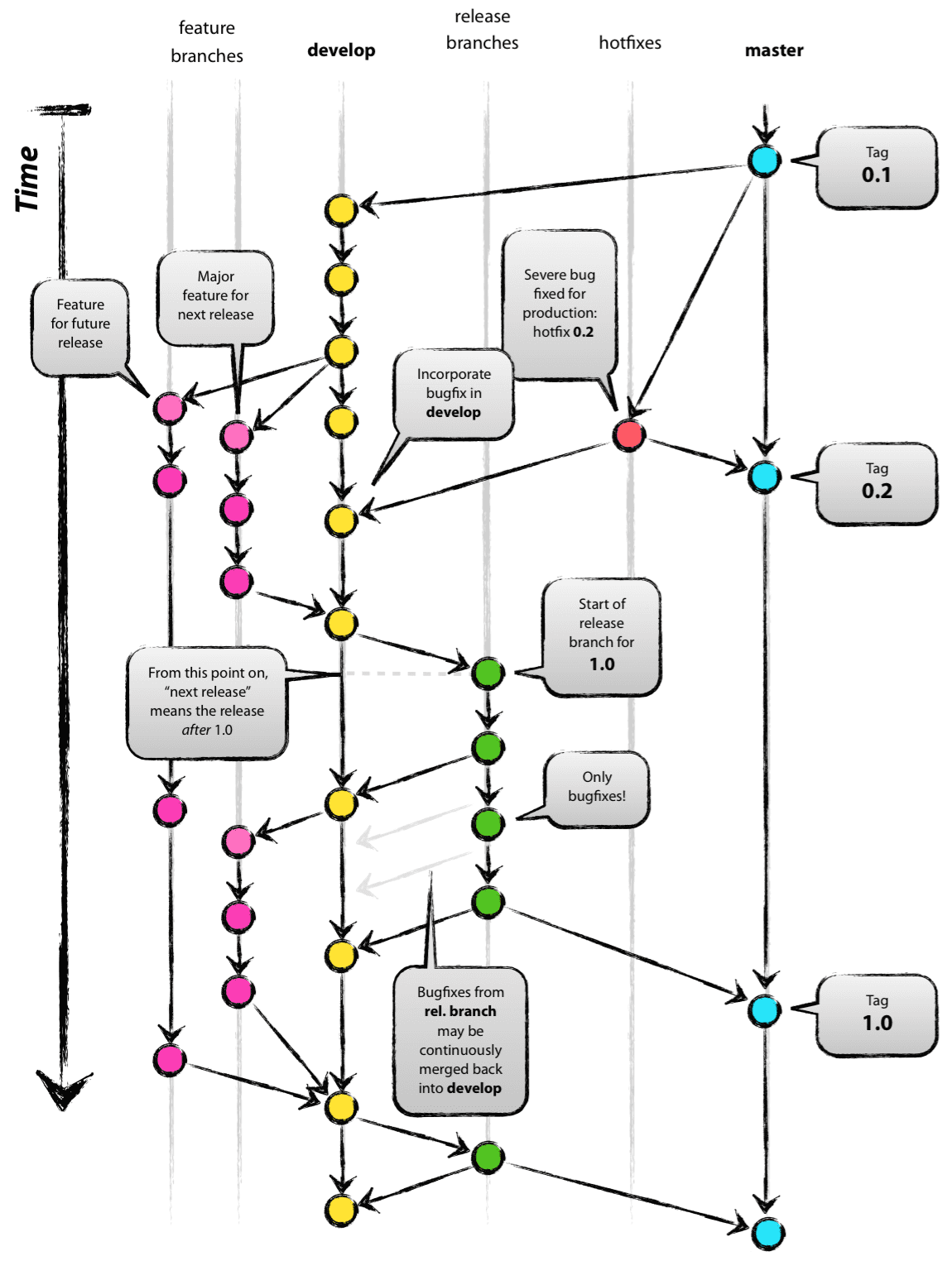
Git Posted Dec 8, 2021 Updated Oct 3, 2025 By clang.engineer 1 min read Git Contents Git Git cheat sheetGit Cheat Sheet (PDF)Git Flow dev, git git version control This post is licensed under CC BY 4.0 by the author. Share